
OR WAIT null SECS
© 2026 MJH Life Sciences™ , Pharmaceutical Technology - Pharma News and Development Insights. All rights reserved.
Method-transfer kits help simplify analytical method transfer for global site certifications.
Method transfers are required to enable critical medications to reach global markets. Challenges exist due to staggered submission timelines, different health authority requirements (e.g., from FDA [1] in the United States, the European Medicines Agency [EMA] [2] in the European Union, and the Brazilian Health Regulatory Agency [ANVISA] [3]), and varied importation standards and testing requirements.
In China (4), Russia (5,6), and Mexico (7), for example, testing on imported medicines must be performed by government agencies or government-approved laboratories. In other cases, the testing must be performed locally in the country involved (e.g., in Brazil, Peru, Chile, Argentina, Korea, and Japan). Given extended method-transfer timelines, discrete material batches are often used for each site transfer. This practice can lead to duplicated efforts (e.g., in authoring new test protocols and generating new originating laboratory data across multiple methods throughout product lifecycles).
New approaches to analytical method transfer are being evaluated to help streamline the overall transfer and site-certification process. This article examines one solution: standardized method-transfer kits, designed to improve sustainability and consistency for site-to-site comparisons. It also reviews and summarizes global regulatory guidance for analytical method-transfer.
A number of different regulatory guidance documents recommend different approaches to analytical method transfer. In the US, FDA’s guidance (1) on analytical method transfer is part of the agency’s overall guidance on method development, validation, and lifecycle management. For method transfer, FDA recommends performing comparative studies to evaluate accuracy and precision, and assessing inter-laboratory variability across originating and receiving laboratories. For stability-indicating methods, both types of sites analyze forced degradation samples, or samples that contain pertinent product-related impurities.
In Europe, the European Commission, Health and Consumers Directorate-General (2) guidelines outline that a method-transfer protocol should include, but not be limited to, identification of the relevant test method(s) and testing to be performed, standards and samples to be tested, special transport and storage conditions, and acceptance criteria (2). The acceptance criteria should be consistent with the method validation and align with International Council for Harmonization (ICH)/and International Cooperation on Harmonization of Technical Requirements for the Registration of Veterinary Medical Products (VICH) expectations.
ANVISA’s guidance outlines expectations for the validation of analytical and bioanalytical methods (3). ANVISA considers a method transfer to be successful as long as precision, specificity, and linearity are evaluated.
Adding to the different analytical method-transfer recommendations are guidance documents published by the International Society for Pharmaceutical Engineering (ISPE), the United States Pharmacopeia (USP), and the World Health Organization (WHO). ISPE recommends that, ideally, at least two analysts at each lab independently analyze three lots of product in triplicate; which results in 18 different executions of the assay method (8). USP’s <1224>, which discusses comparative, co-validation, and revalidation approaches to method-transfer testing, recommends that testing be performed on homogeneous lots of target material (9), while WHO lists possible experimental designs and acceptance criteria for test methods to account for the variability and sensitivity of the method and the specifications for the quality parameter (10).
Despite differences in site-certification guidance, it is essential that companies develop a robust method-transfer strategy that will consistently generate comparable data across laboratories. From the authors’ experience, and as noted in a position paper on the transfer of analytical methods (11), a better overall prediction of consistent longer-term method performance is ensured by testing one or two representative and/or range-challenging batch(es) with an increased number of testing setups rather than performing fewer setups with an increased number of batches.
Without advanced planning, sample procurement, protocol authorship, and approval are time consuming and laborious, and can threaten project timelines. Method-transfer kits were designed to contain centrally-managed batch(es) of representative material (inclusive of matrix considerations such as strengths and impurity profiles), as well as pre-defined and approved protocols to use for method transfers throughout the product lifecycle. The authors tested the kits, and this article describes the process as well as the results they observed.
Definition of method-transfer kit
A method-transfer kit (MTK) includes representative materials to facilitate comparison of method performance across multiple laboratories during the product lifecycle. In addition, an MTK defines the setups, conditions, and acceptance criteria for the given batch across the originating and all receiving laboratories. Per WHO (10), FDA (1), USP <1224> (9), and EMA (2) guidance, protocols are established prior to method transfers and have pre-defined acceptance criteria. Much has been written about the process used to establish acceptance criteria, which is beyond the scope of this article (11–13). Using the MTKs, pre-approved originating and receiving laboratory protocols are associated with and leveraged for the first transfer and all those in the future.
Once originating laboratory data are generated, the MTK benefits begin to be seen. The originating laboratory data are generated once, and the MTK material stability data are leveraged for multiple transfers within the stability period. For each analytical property, the stability period is defined as the time when the material must be comparable to the first originating laboratory data set. It does not mean that the material simply meets the shelf-life specification.
During method transfer, each receiving laboratory will perform the same evaluations on the same material, with the same criteria for comparison to results from the originating laboratory.
Method-transfer kits provide more control over sample variability to allow focus on assessment of method performance between originating and receiving laboratories, regardless of when the transfer occurs. MTK samples can be leveraged to enhance the understanding of control strategy at each receiving site as well. For example, incorporation of a representative degraded sample can demonstrate that correct results can be generated both at release and throughout the product lifecycle.
When the receiving laboratory analyzes a degraded sample that its staff has never seen before, it affords an opportunity for them to discuss potential impurities and degradation chemistry with subject matter experts using tangible samples. Discussion of the degradation mechanisms, if they are known, can assist with troubleshooting before, during, and after transfer activities.
Figure 1 outlines the key steps to establish and maintain method transfer kits. First, there must be an understanding of sample numbers required per kit and the total number of kits required.
For a typical small-molecule drug product, the analytical test methods may include those attributes that are listed in Table I.
To determine the sample numbers required, the number of samples required to execute each method should be considered in the broader context of feasibility and method training studies, and the number of independent setups required to demonstrate equivalence or statistical comparability between the originating and all receiving labs.
In the hypothetical example outlined in Table I, the number of tablets required to execute a single setup of the method is 20 tablets. However, when performing the method transfer itself, due to multiple replicates for each setup and testing in both the originating and the receiving sites, 140 tablets will ultimately be required for training and six setups at one receiving site. Table I indicates the minimum number of tablets required in this situation. Providing samples for training and transfer activities in a single MTK simplifies shipments and performance tracking, beginning with training and continuing throughout the transfer.
If there are multiple doses, it may be necessary to establish the same number of samples for each dosage strength. Alternatively, a bracketing strategy may be used, in which high- and low-dose strengths are leveraged to qualify the receiving laboratory, provided there is enough confidence in the methods and formulations that mid-range doses behave in a manner similar to high and low doses.
For example, dissolution might have different release profiles for each strength. In this case, a dissolution MTK might be required for the intermediate doses, but an assay or uniformity of dosage units (UDU) test at the middle dose might not be required if working solutions are of comparable concentrations.
Finally, the total number of method transfers that may occur within the projected shelf life of the MTK should be considered. In the hypothetical example in Table I, if 10 method transfers to different sites are projected, at least 4000 tablets should be placed into MTK inventory. One option involves packaging enough dosage units in a single MTK to satisfy feasibility and site certification for all quality attributes. Another alternative is to tailor the kits based on individual analytical attributes. In the latter case, a kit would be defined to accommodate enough materials to qualify a laboratory on a single attribute. For example, microbial testing is often performed by a separate laboratory group than that for chemical testing. Separate kits eliminate sharing of materials at the receiving lab (a possible source of cross-contamination). In another example, an impurities method-transfer kit might contain an impurity-enriched sample in addition to a typical sample that might contain very few, if any, impurities. Alternatively, an in-situ preparation could be provided to force the sample to degrade artificially (e.g., via exposure to acid, base, peroxide, heat, or light), or impurities could be provided to spike into the sample, if such a mix is not already part of a system suitability mixture. For these cases, the protocol defines the method of preparation to drive MTK consistency.
Stability data generated in early clinical development are leveraged to define representative sample MTK storage conditions, to maintain product integrity and stability in cases where receiving laboratory results are comparable to originating laboratory results. Generally, to provide the greatest long-term stability, more conservative packaging and storage conditions are applied to MTKs. For example, to extend expected shelf life for drug product materials that must be stored at ambient temperatures, for MTKs, product might be packaged in glass bottles, placed in a secondary laminated foil liner for additional light/moisture protection, and stored under refrigerated conditions.
For drug products that are normally stored at refrigerated temperatures, frozen or deep-frozen storage can also be considered to enhance product shelf life. For example, with protein pharmaceuticals, it is important to avoid storage at the drug product formulation’s glass transition temperature (14–16).It is also important to avoid thermal cycling, to minimize the formation of impurities during sample handling. Finally, it has been beneficial to provide acceptable short-term alternate storage conditions on the MTK label based upon existing material stability knowledge (e.g., acceptable storage of transfer kits for up to one month at ambient conditions during transfer for drug products that are stable and normally stored at ambient conditions). Such label information can ease the laboratory operation and address compliance considerations when handling such MTK samples.
Special considerations are required for materials that change during routine storage (e.g., large molecules, peptides, and inherently unstable small molecules) when more conservative storage conditions are not possible. The degradation rate itself, depending upon severity, could pose problems when comparing mean results for method transfer and could be so severe that the MTK approach may not add value without alternative comparison options. In the case of a room-temperature, relatively unstable small molecule that may be stored at more conservative conditions, the specification may allow for an end-of-shelf-life specification that permits substantial degradation while maintaining efficacy.
In the case of a refrigerated complex biologic that may be stored at more conservative conditions, the specification may allow for an end-of-shelf life specification that permits a change in the molecule’s heterogeneity while still maintaining its efficacy. In this scenario, the receiving laboratory may demonstrate that its staff can accurately quantitate relevant analytical properties (e.g., assay and impurity for small-molecule drug products or charge heterogeneity for complex biologics) on a sample that has degraded near the specification limit in order to demonstrate capability.
Assuming Arrhenius degradation kinetics, a good sample to use for such a transfer would be one that has completed six months of an accelerated stability study at 40 o C/75% relative humidity, depending upon the degradation rate. This sample should closely resemble a sample near its expiration date. Having “impurity-rich” samples in an MTK can be extremely helpful.
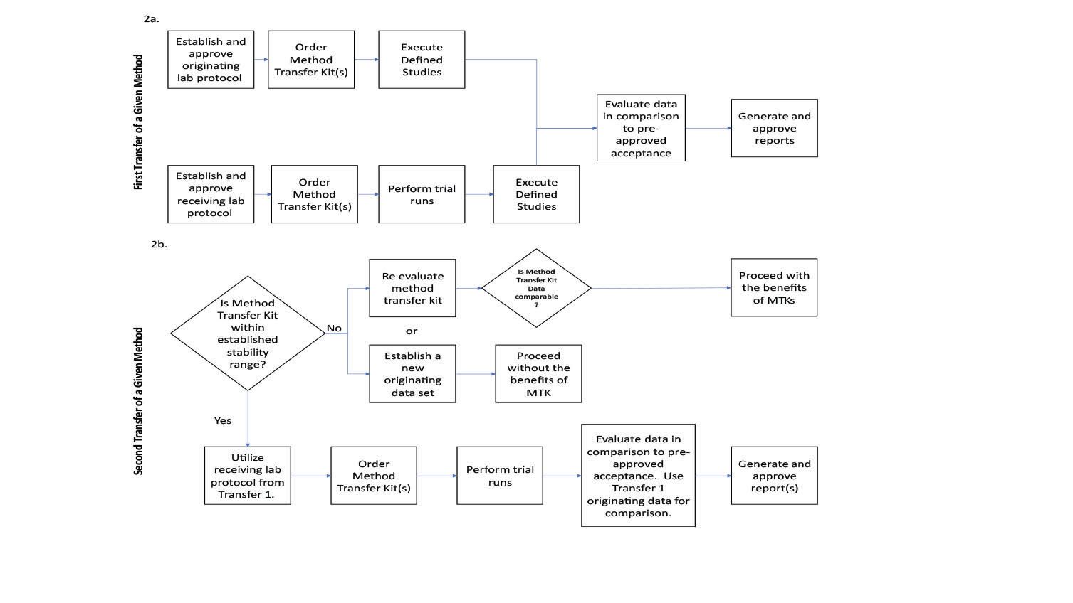
Once MTK materials have been established in the appropriate quantities, and stored in a manner that ensures their stability, method transfer activities can begin. Minimal benefit will be realized from the first method transfer (see Figure 2a); however, subsequent transfers show that central storage and distribution of representative materials is very efficient.
Collaborating with the team’s statistician, the analytical chemist working on the method transfer generates protocols that establish the experimental plan, along with the acceptance criteria. MTKs are then provided to both originating and receiving laboratories so that the receiving laboratory can begin feasibility studies while the originating laboratory executes the official transfer activities. The receiving laboratory can execute the official transfer after the feasibility studies have been completed and reviewed by the originating laboratory. After both laboratories complete the experiments, analyze and review the data, and write the final transfer report, the real MTK benefits will be seen in the second and later transfers (see Figure 2b). For each subsequent transfer that utilizes the same MTK, the method-transfer process becomes more streamlined.
While storage conditions for the MTKs are intended to provide extended stability, the materials should be re-evaluated periodically to confirm continued stability and suitability for use. Initial re-evaluation dating may be defined based upon existing stability data. For example, three-year development data under long-term conditions in addition to accelerated stability and/or other stressed conditions might be used to justify at least an initial three-year re-evaluation period. Risk-based predictive stability models could also be considered to assess overall stability and propose initial re-evaluation dating requirements. At the end of the re-evaluation period, expanded product stability knowledge management can be utilized to justify accepting the originating data package without change for an extended stability period. If an appropriate data set does not exist, the MTK material will be re-evaluated by the originating laboratory using stability-indicating methods. Re-evaluation tests are dependent on registered product analytical properties as well as properties that have potential to change over time.
For small-molecule solid oral dosage forms, potency is consistently included in re-evaluation plans. Other tests depend on historical product trends and may include water, purity, dissolution, or other properties that have been demonstrated to have potential to change on stability. For complex biologics such as monoclonal antibodies, biopotency; monomer purity by size-exclusion chromatography, charge heterogeneity, reduced and non-reduced purity by capillary electrophoresis sodium dodecyl sulfate; and critical excipients are consistently included in re-evaluation plans. Successful re-evaluation test results can result in a decision to extend the dating for MTK material. MTK material with an undesirable change can result in retiring the material.
Documentation is necessary as part of re-evaluation planning. Documents should be saved in a format that is controlled with revision history. In accordance with ICH Q7 (17), as additional information is learned about the product, the re-evaluation strategy may be revised to extend or reduce dating and to add or remove characterization tests.
In the authors’ experience, MTKs have allowed transfer time to be reduced from just over two months to approximately one month (per method). Additionally, when using MTKs, the benefits of avoiding the need to continually identify suitable transfer samples, generate meaningful acceptance criteria, and complete thorough protocol reviews cannot be overstated. Furthermore, MTKs stored in a central location with staff who have in-depth knowledge of import/export compliance requirements can be shipped efficiently to speed transfer initiation.
For the first small-molecule MTK, tablet kits were shipped to seven locations in Europe, Asia, North America, and South America. Specialty microbial MTKs were supplied twice for microbial method verifications.
Because a single batch of material was supplied to last for an extended time period, method performance comparisons could easily be made across different times, high-pressure liquid chromatography (HPLC) columns, mobile-phase batches, media, instrument types, capillaries, cartridges, and labs to determine assay consistency or variability for each method or property. In addition, results from certifications across sites may aid in proactively preventing bias or reducing
method variability.
The originating site data set was powered with additional testing (n=8 setups in duplicate versus n=6 setups in duplicate for all receiving labs) to better capture anticipated method variability for method-transfer assessments. Originating laboratory data, along with method validation accuracy and precision data, were used to establish acceptance criteria for the transfers.
Results showed no statistically significant difference between the originating laboratory and each of seven receiving sites over a three-year period. These data demonstrate that both the overall average results and the setup variability for each laboratory were in alignment with the originating laboratory data package, and each receiving laboratory was successfully certified through analysis of the same MTK materials over a three-year period (see Figure 3).
In a second small-molecule MTK example, assay results demonstrated no statistically significant difference between the originating laboratory and each of four receiving sites (Figure 4).
While Site 3 met all acceptance criteria, the laboratory had higher variability and a lower average than observed at all other sites. This did not happen with the first example, suggesting that it might be a good idea to review site implementation experiences a bit more closely to identify sources of variability, such as those from sample preparation, and to monitor post-transfer data more closely.
A systematic approach was outlined to select, store, and distribute representative material and to generate robust method-transfer protocols to improve method transfers and make the site-certification process more efficient. In addition, MTK transfer data were provided that proactively demonstrated the scientific advantage of understanding whether a receiving laboratory may have a systematic bias or increased variability in its results.
The authors would like to acknowledge those who contributed valuable comments and facilitated implementation of the MTK strategy at Eli Lilly, including Wendy Yang, Kimberly Dunn, Charles Held, Melissa Morgan, Cynthia Hammill, David Lytle, Mike Julius, and Henry Macler, all of whom were valuable partners on this project.
All figures courtesy of the authors. Please address any correspondence regarding this article to Amy R. Barker, barker_amy_r@lilly.com.
1. FDA, Analytical Procedures and Methods Validation for Drugs and Biologics Guidance for Industry (Rockville, MD, July 2015).
2. EC, EudraLex, Volume 4, EU Guidelines for Good Manufacturing Practice for Medicinal Products for Human and Veterinary Use, Part 1, Chapter 6: Quality Control (Brussels, Jan. 2013).
3. ANVISA Resolution Re n. 899, Guide for Validation of Analytical and Bioanalytical Methods (Sao Paulo, Brazil, May 2003).
4. National Medical Products Administration, Administration of Imported Drug Product, Chapter Port Inspection Article 22, www.nmpa.gov, Feb 16, 2020.
5. Russian Federation, Regulation Amending Federal Law 61 On Drug Circulation Requiring Testing Upon Importation by State and Commercial Laboratories, Feb. 5, 2020
6. Russian Federation, Federal Law 61 Including Amendments, Feb 5, 2020
7. Comisión Federal para la Protección contra Riesgos Sanitarios, NOM-059-SSA1-2015: Buenas Practicas de Fabricacion de Medicamentos, Section 11, Feb 18, 2020.
8. International Society for Pharmaceutical Engineering, Good Practice Guide: Technology Transfer, 3rd Edition (2003).
9. USP, General Chapter <1224>, “Transfer of Analytical Procedures,” USP 42-NF 37 p 8044, Feb. 4, 2020.
10. WHO, Technical Report Series, No. 961, Annex 7, WHO Guidelines on Transfer of Technology in Pharmaceutical Manufacturing, 2011.
11. M. Limberger, J. Ermer, et al., Transfer of Analytical Procedures: An APV Position Paper, www.apv-mainz.de., Feb 4, 2020
12. G. de Fontenay, Journal of Pharmaceutical and Biomedical Analysis 46, 104-112 (2008).
13. L. Kaminski, U. Schepers, H. Watzig, Journal of Pharmaceutical and Biomedical Analysis 53, 1124-1129 (2010).
14. D. Porter and F. Vollrath, Biochimica et Biophysica Acta, 1824, 785-791 (2012).
15. S.K. Singh, P. Kohle, et al., Pharmaceutical Research 28, 873-885 (2011).
16. S.P. Duddu and P.R. Dal Monte, Pharmaceutical Research, 14, 591-595 (1997).
17. ICH, Q7, Good Manufacturing Practice Guide for Active Pharmaceutical Ingredients (ICH 2000).
Pharmaceutical Technology
Vol. 44, No. 9
September 2020
Pages: 50 – 58
When referring to this article, please cite it as: B. Pack, D. Sailer, et al., “Streamlining Method Transfer Across Global Sites,” Pharmaceutical Technology 44( 9) 2020.